
Chapter 6 - Using Advanced System Features
© Polycom, Inc. 2003 201
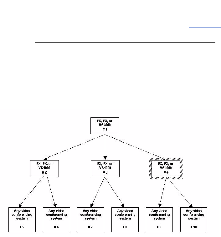
Multipoint Cascading Capabilities
ViewStation EX systems can be cascaded with other ViewStation EX,
ViewStation FX, or VS4000 systems to place a multipoint ISDN
(H.320) call, a H.323 (IP) call, or a mixed protocol (ISDN and IP) call
with up to ten sites.
Note
This feature is optional. In order to enable this feature and all
multipoint-related capabilities, you must upgrade your system to
support multipoint calls. For more information, refer to Upgrading
the System for Multipoint Calls.
The Cascading feature allows to add more video and audio
participants to a multipoint video call, without the need for a bridge.
Each of the second-level ViewStation EX systems in a four-site
multipoint call can call up to two more video and one audio site. The
called placed to the audio site is a POTS call. Up to ten total video
sites and four total audio sites can participate in the call using the
built-in MCU.
Figure 6-1. Cascading 10 Sites in a Multipoint Call
Comentários a estes Manuais